| 일 | 월 | 화 | 수 | 목 | 금 | 토 |
|---|---|---|---|---|---|---|
| 1 | 2 | 3 | 4 | 5 | 6 | 7 |
| 8 | 9 | 10 | 11 | 12 | 13 | 14 |
| 15 | 16 | 17 | 18 | 19 | 20 | 21 |
| 22 | 23 | 24 | 25 | 26 | 27 | 28 |
Tags
- db 스키마
- 네이버
- 인턴생활
- 서버구축
- restful
- REST API
- RDB
- JPA
- API
- 스프링
- 이커머스 api
- AWS
- 스트리밍서버
- mariaDB
- DB 설계
- 멀티쓰레드
- Gradle
- autowired
- 미디어서버
- 실검
- 자바
- SpringBoot
- Spring
- async
- wooza
- cmi
- 라이브커머스
- 이커머스
- api설계
- @async
Archives
- Today
- Total
Polymor!
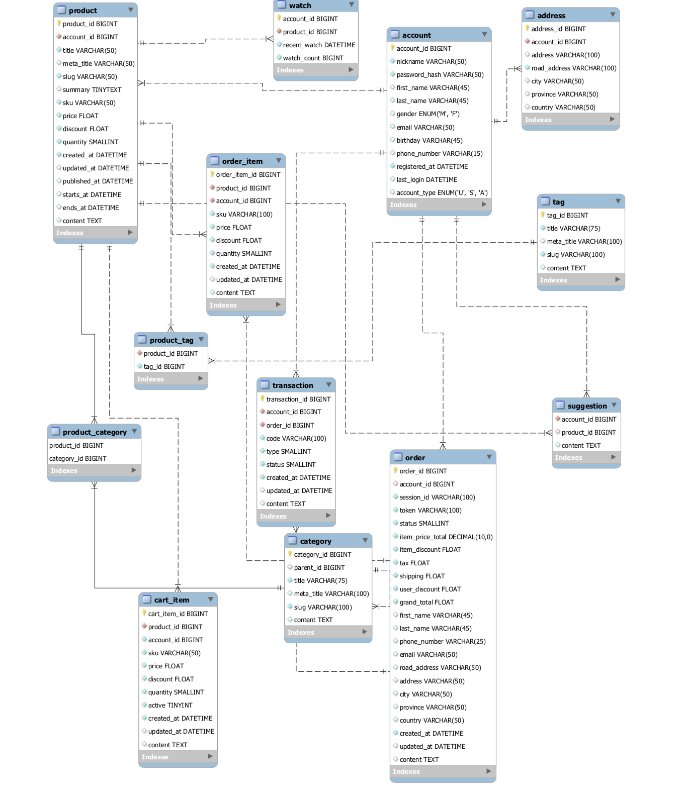
[e-commerce] ORM & DB 스키마 설계 본문
ORM : Object-Relational Mapping
DB 와 객체의 매핑 , 그 패러다임 불일치를 해결은 서버 개발자의 몫이다.
기본적으로 관계형DB는 '상속'의 관계가 없다.
또한 Foreign Key로 관계 맺은 테이블과 Join하기때문에 양방향을 갖는다.
무결성 참조도 매우 큰 고려 사항이 될 것이며 고윳값을 갖어야한다.
기본적으로 관계형데이터베이스에 대한 이해가 있어야하고 물론!! JPA의 활약을 기대해보지만 역시나 넘어야할 산이 높다. ^^
앞으로 계속 얘기를 해나가겠지만, 의외로 어려웠던 점들 몇개만 이야기를 해보면,
- Product - Category 다대다 관계 + Category의 자기 참조
- Account - DefaultAddress 기본배송지 관리하기
- Review 계층 관계
- 효율적인 인덱싱 기법 - Product, Account 등
계속 수정하고 있지만 전체적인 틀은 이정도이다. 실제 서비스되는 타겟 이커머스들을 살펴보면 별점순,리뷰순,판매량순, 색깔별,중량별 등 훨씬 복잡하고 방대하다.

'Web' 카테고리의 다른 글
| [e-commerce] JPA 영속성 전이(feat.상품을 장바구니에 담기) (1) | 2021.02.07 |
|---|---|
| [e-commerce] Rest API 설계 디자인 (0) | 2021.02.07 |
| [e-commerce] 개발 동기와 그 여정들 (0) | 2021.02.06 |
| wowza 스트리밍 서버 구축하기 (0) | 2020.11.30 |
| [네트워크] 비동기와 동기 그리고 멀티 쓰레드에 관한 이야기. (0) | 2020.07.28 |
Comments